【牢记使命】中肿便民新举措:中药配方颗粒上线啦
今儿,i妹要给大家带来一个好消息:2019年11月7日,中山大学肿瘤防治中心中药配方颗粒上线啦。

i妹播报
随着现代生活节奏的加快,人们对中医药有了新的需求,许多患者因没有时间或者不愿意煎煮中药材而不得不放弃中医治疗。中肿持续深化“不忘初心、牢记使命”主题教育,不断“找差距,抓落实”,以建设现代化中药房为目标,聚焦患者新需求,引进中药配方颗粒智能调配系统,推出了“中药配方颗粒”,满足患者方便快捷、随时随地服用中药的现实需求,不断增强患者在就医用药过程中的获得感、幸福感。
对于广大患者来说,中药饮片或许并不陌生,但中药配方颗粒却还是一个一知半解的名词。
那么,什么是中药饮片?什么是中药配方颗粒?它们各自有什么样的特点和优势?接下来就由i妹为您一一揭晓!
中药配方颗粒与传统中药饮片的关系

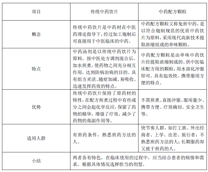
中药配方颗粒与传统中药饮片对比

智能的调配过程

中药配方颗粒经智能调配机自动完成调配及包装,并且中药配方智能系统能精确地记录所有药品的进药时间、批号、有效期等信息并发出提示,我院常用的近300味中药配方颗粒,分别装在专属的白色储药罐中,每一个罐子都对应唯一的芯片,对于非本张处方的药物会主动提示并不予调配,杜绝了差错事件的发生。临床大夫无需改变处方习惯,保持传统中药饮片的处方形式,辩证用药、随症加减。调配完成后,每一副药分成两小盒(格)备用。
使用中药配方颗粒有哪些注意事项?
第一,中药配方颗粒日常应存放于阴凉、通风、避光处,若发现颗粒吸潮结块或发霉请勿服用。
第二,将一小格配方颗粒的包装剪开,倒入杯中;先加少量开水湿润、搅拌;再倒入250毫升开水,用勺子搅拌使颗粒溶解;待凉温后服用,一次一格,一天两次或遵医嘱服用。
中药配方颗粒项目的引进,是药学部全体员工在 “不忘初心,牢记使命”主题教育进行中,为患者排困扰解难题中守初心担使命,聚焦广大患者安全便捷用药个性化需求,积极探索,不断提升专业化服务水平与服务效率的一项新举措。全体党员将进一步推进主题教育精神,以实际行动彰显模范带头作用,聚焦为民服务解难题,不断满足广大患者对优质医疗服务的需要。