中山大学附属肿瘤医院医用耗材征集公告
2022-06-02
我院根据使用需求,对下列产品进行公开市场征集,邀请符合要求供应商报名参加。
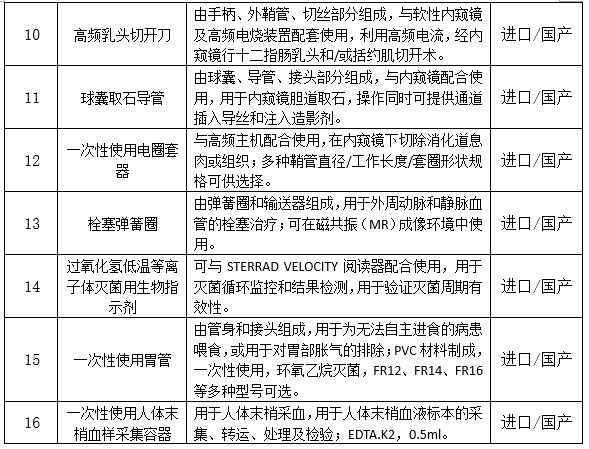
一、产品清单


二、征集相关事项
1.报名截止时间:2022年6月7日17:30(过期不再接收资料)
2.报名资料递交地点:广州市东风东路651号中山大学附属肿瘤医院2号楼负二层物流科办公室一。同时将附件:报价单及报价依据,可编辑的电子版发至邮箱,电子版报价表命名格式为“公司名称+耗材产品名称”。
3.报名联系人及联系方式:王老师,020-87343564,邮箱:wangxf1@sysucc.org.cn
4.报名结束后,我院将根据各供应商报名情况,组织召开现场调研会,具体时间、地点另行通知。
三、报名资料要求
请务必按照以下目录提供全部资料并加盖公章(一份),按顺序整理递交,未按要求递交的一律不予接受。

中山大学附属肿瘤医院 总务处 物流科
2022年6月2日
附件下载:附件1.耗材报价单及报价依据(模板).xlsx
附件2.法定代表人授权委托书(模版).docx
附件3.售后服务承诺书(模板)