关于征集血糖试纸采购项目合作伙伴的公告
2019-10-29
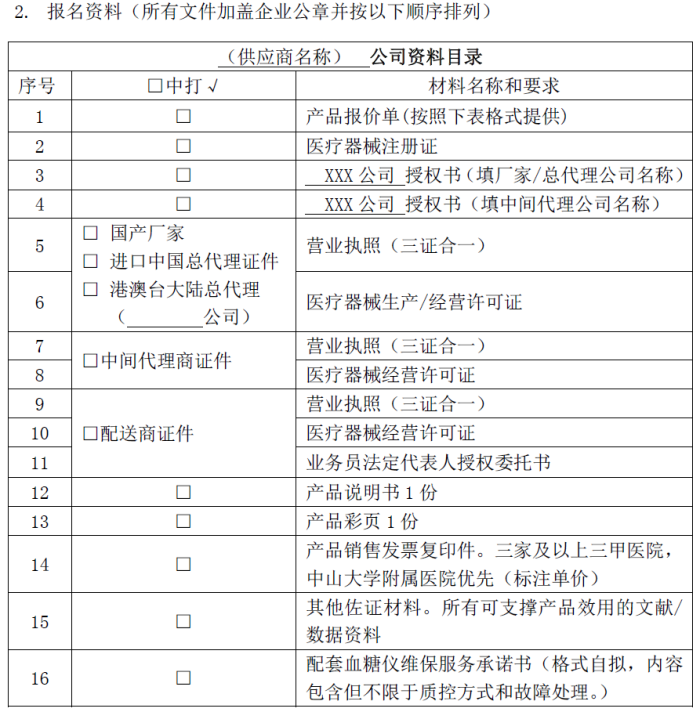
我院现面向社会各界征集血糖试纸采购项目合作伙伴,请有合作意向的企业(包括目前正在合作的)备齐报名资料于11月4日17:30前送至物流科办公室一:


征集范围:
1. 中华人民共和国境内注册的独立法人。
2. 制造商、一级代理商、二级代理商。(注:进口产品,国内总代属于一级代理商)
联系方式:
联系人:范老师、邱老师
电 话: 87343081
传 真: 87343402
邮 箱:wlk@sysuccc.org.cn
地 址:广州市东风东路651号中山大学附属肿瘤医院2号楼负二层物流科办公室一。
中山大学附属肿瘤医院物流科
2019-10-29
